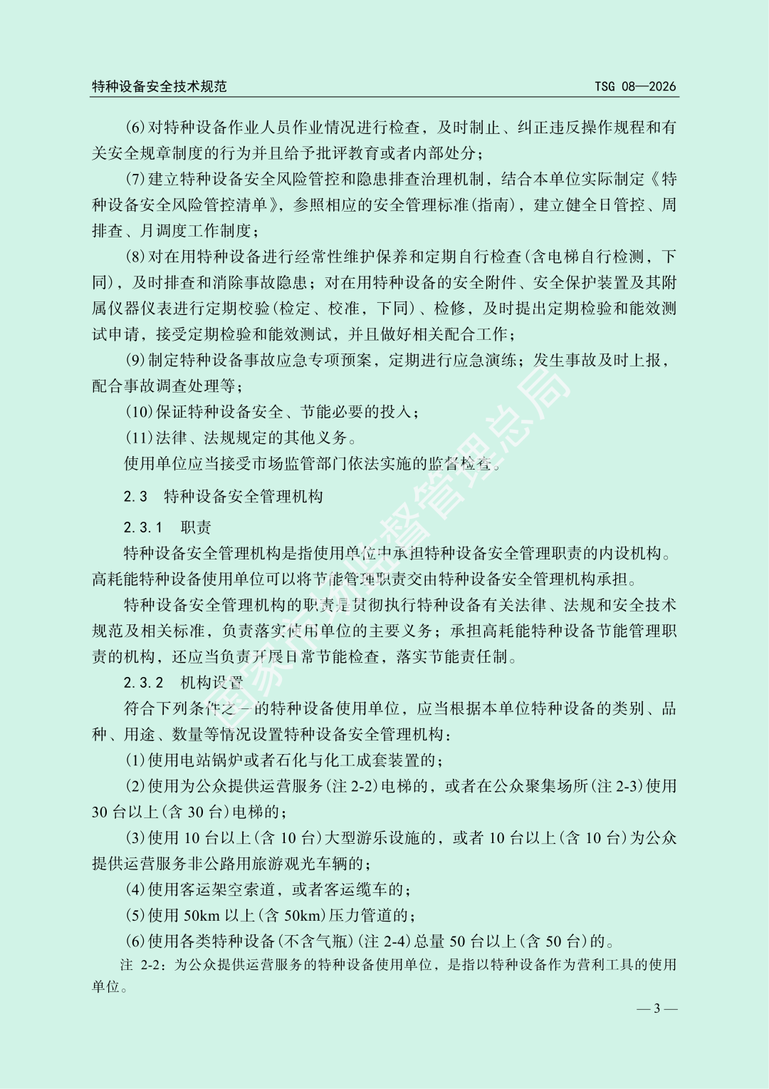
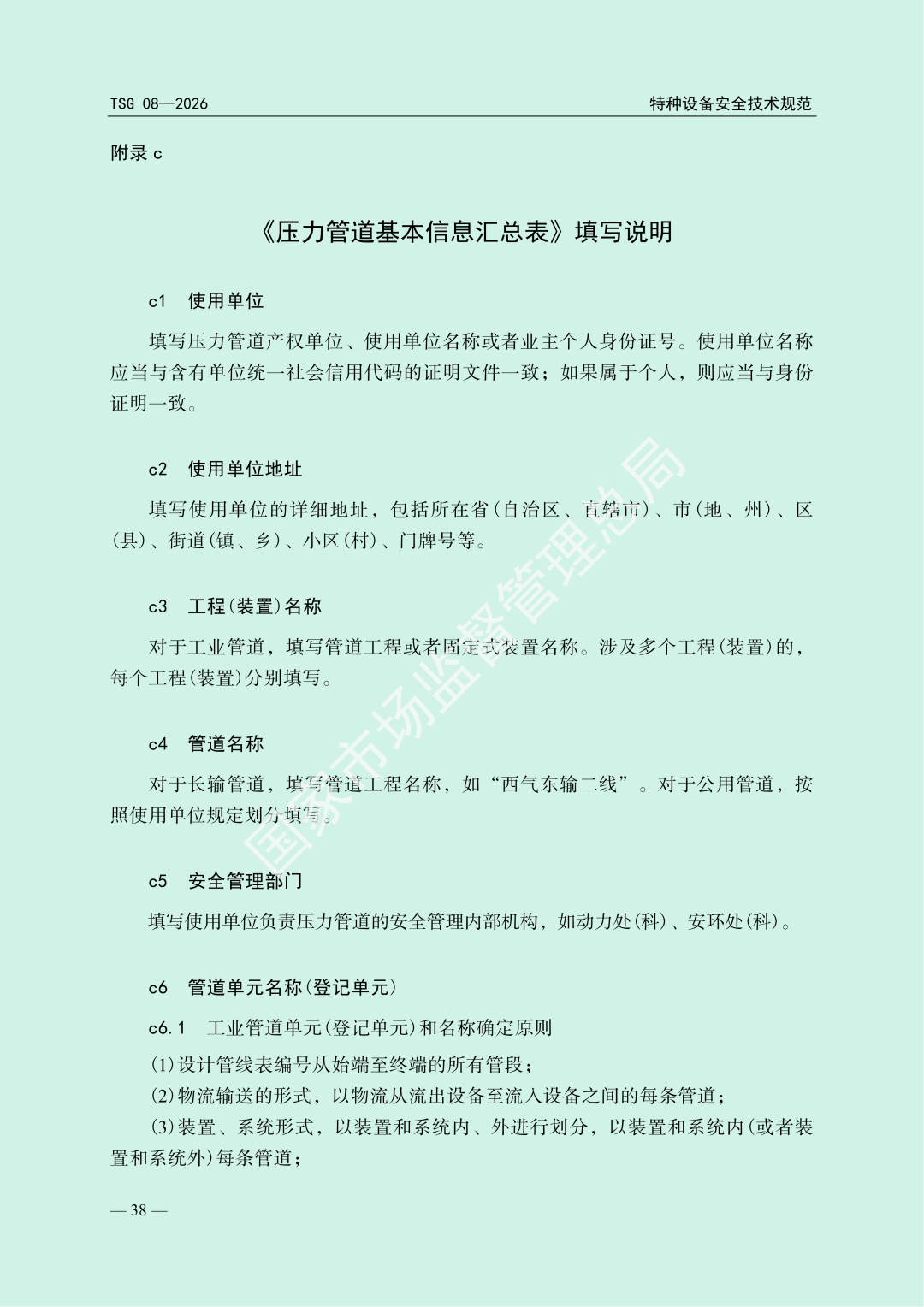
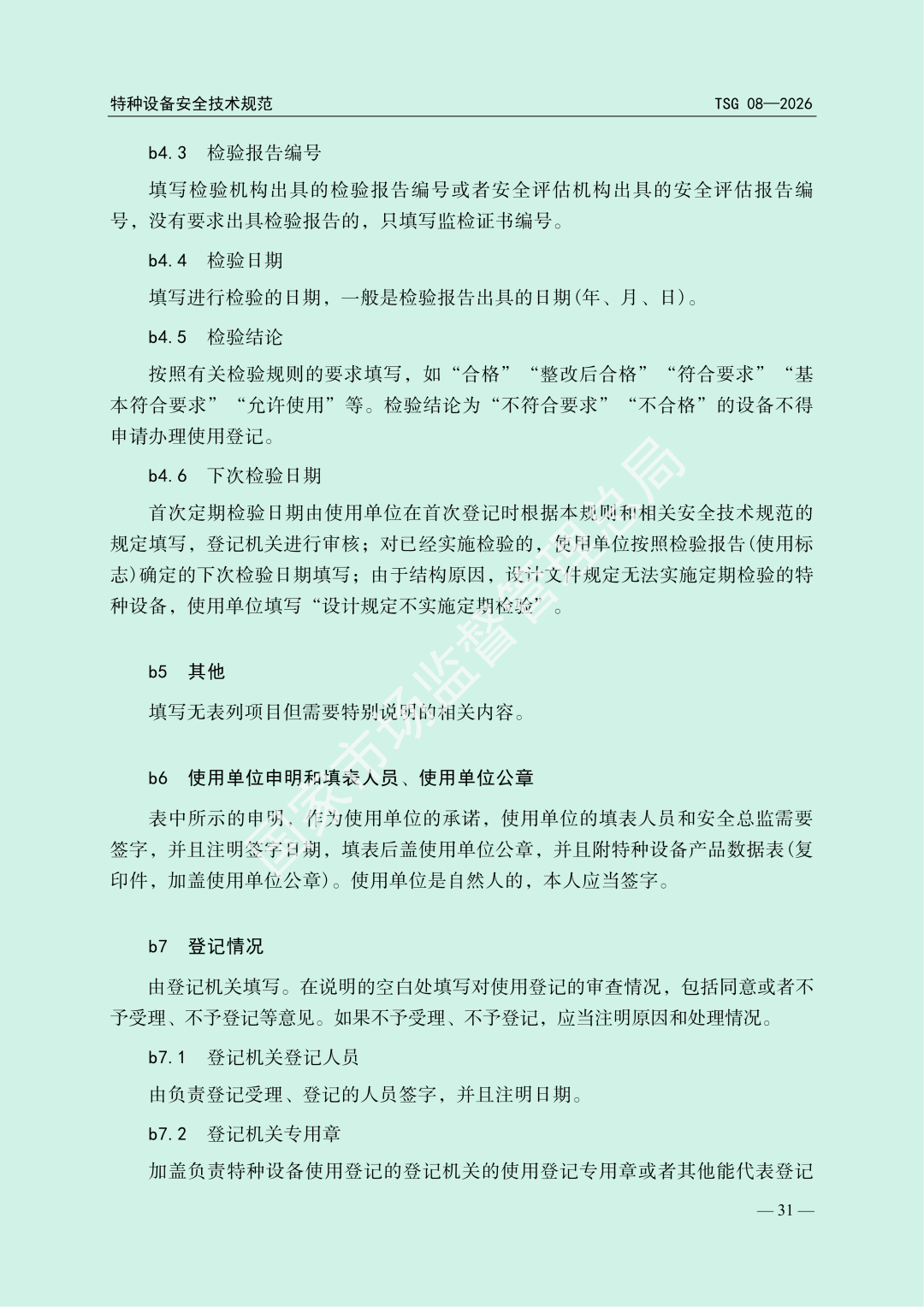
新版《特种设备使用管理规则》5月1日起施行

[作者:运营管理中心 ;  来源:隆泰物业;  时间:2026-04-17 09:58:42;  阅读: 次 ]

市场监管总局关于发布

《特种设备使用管理规则》的公告

2026年第6号


为贯彻落实《特种设备使用单位落实使用安全主体责任监督管理规定》(国家市场监督管理总局令第74号),进一步加强特种设备使用单位监管,市场监管总局对《特种设备使用管理规则》(TSG08-2017)进行了修订,现予以发布,自2026年5月1日起施行。

特此公告。

市场监管总局

2026年2月2日

图片
图片
图片
图片
图片
图片
图片
图片
图片
图片
图片
图片
图片
图片
图片
图片
图片
图片
图片
图片
图片
图片
图片
图片
图片
图片
图片
图片
图片
图片
图片
图片
图片
图片
图片
图片
图片
图片
图片
图片
图片
图片
图片
图片
图片
图片
图片
图片
图片
图片
图片
图片
图片
1-26041G004362c.png



来源 | 市场监管总局